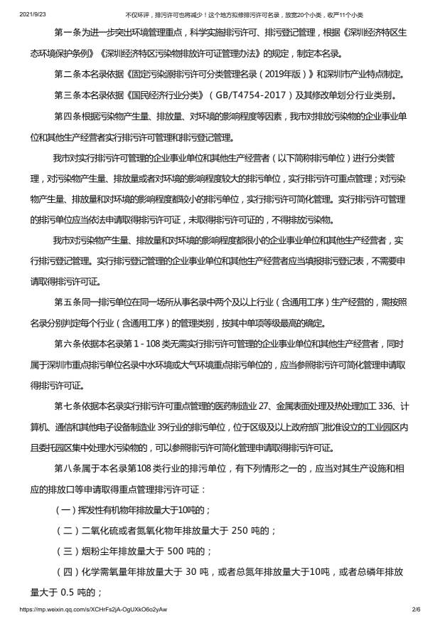
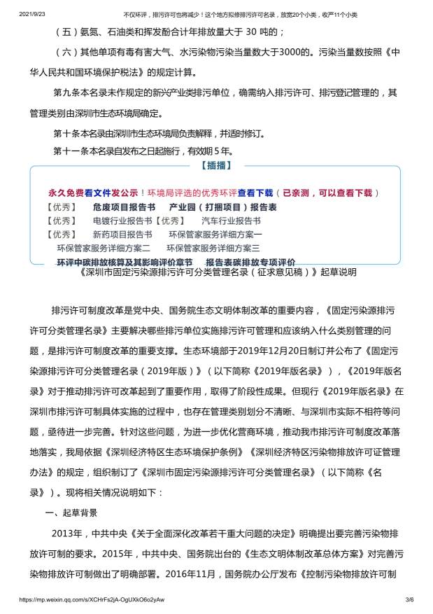
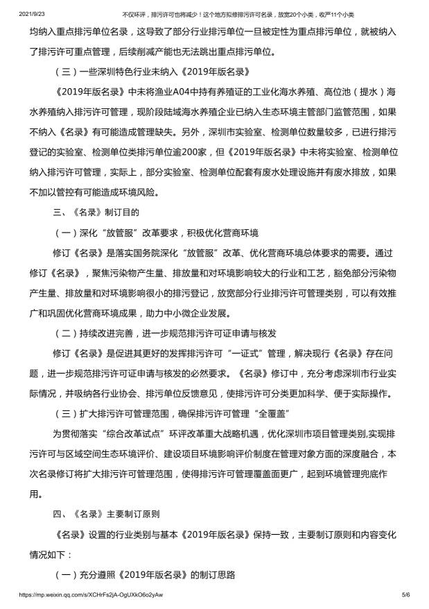
联系我们
广州市基盛环保工程有限公司
广州市基盛环保科技有限公司
地址:广州市番禺区大龙街富怡
路罗家段94号
手机:13501485243 路小姐
手机:13539970903 曾先生
邮箱:147144911@qq.com
法律法规
当前位置:首页-法律法规-法律法规
不仅环评,排污许可也将减少!这个地方拟修排污许可名录,放宽20个小类,收严11个小类
发布时间:2023-09-20 06:32:14
点击量:777







